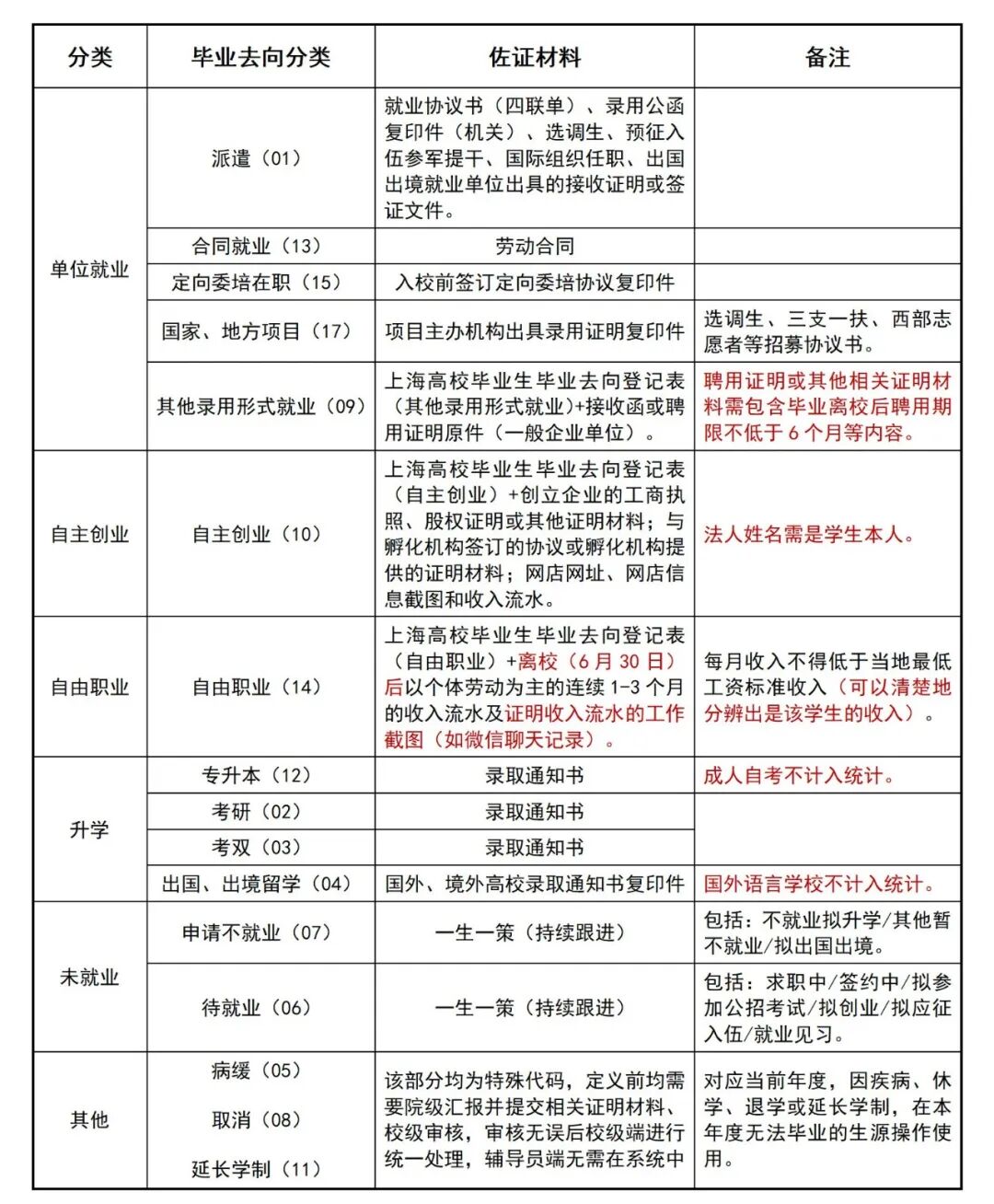
各类毕业去向及其佐证材料说明

图片


– “职”点迷津 –



各类毕业去向

其佐证材料说明



毕业去向一览表

图片
图片


图片

派遣(01)



就业协议书

    由学校、用人单位毕业生方签订,是明确三方在就业择业过程中权利义务关系的书面协议,对签约的三方均具有约束力。三方协议在毕业生到单位报到、用人单位正式接收后自行终止。随后用人单位与毕业生签订正式劳动合同。

具体填写流程详见推送:“职”点迷津丨签订“三方协议”,这些事情要注意

佐证材料:纸质四联单(三方协议

第一联:鉴证登记单位(学校)

图片

第二联:办理有关手续

图片

第三联:用人单位

图片

第四联:学生

图片
图片


网上签约

    指毕业生本人、用人单位以及学校三方在网上签订就业协议书,表明毕业生已被企业录用,可以入职工作。网上签约可帮助毕业生挑选靠谱公司,避免纸质就业协议书污损、丢失,操作更加方便。

具体填写流程详见推送:“职”点迷津丨2025届毕业生网上签约流程

图片

佐证材料:网签四联单(三方协议

第一联:鉴证登记单位(学校)

图片

第二联:办理有关手续

图片

第三联:用人单位

图片

第四联:学生

图片
图片


预征入伍

佐证材料:入伍通知书复印件

图片
图片


图片


图片

合同就业(13)



1.劳动合同书的范本需条款完备合理。

2.用人单位及毕业生均在合同上盖章或签字,落款处甲方处盖用人单位的公司章、劳动合同专用章、人事部门章,用印不可为:合同专业章。

3.劳动合同期限和试用期是否符合国家相关法律要求。

4.不准将毕业生顶岗实习、见习、试用证明材料为就业证明材料。

佐证材料:劳动合同首页+甲乙双方签字盖章页

图片
图片


图片


图片

国家、地方项目(17)



国家地方项目是指国家或地方专门针对“选聘高校毕业生到村任职”“农村义务教育阶段学校教师特设岗位计划”、高校毕业生“三支一扶”计划、大学生志愿服务西部计划等项目所设置的岗位。

佐证材料:招募协议书

图片
图片
图片
图片
图片


图片


图片

其他录用形式就业(09)



1.毕业去向登记表(其他录用形式)内信息须由学生本人亲笔填写完整并签名。

2.毕业去向登记表(其他录用形式)上必须填写六项内容:单位名称、联系人、单位地址、联系电话、聘用起止时间、薪资。

3.单位聘用证明或其他相关证明材料需包含毕业离校后聘用期限不低于6个月等内容,且薪酬待遇不得低于当地最低月收入水平。单位盖章应为单位公章或人事部门章。

4.学院经办人(辅导员)签名,并加盖院章,签署年月日。

5.表格在校就业信息网-常用下载。

佐证材料:毕业去向登记表(其他录用形式)+ 聘用证明或其他相关证明材料原件

图片
图片
图片


图片


图片

自主创业(10)



1.毕业去向登记表(自主创业)内信息须由学生本人亲笔填写完整,创业类型需选择正确,存在较多将“个体工商户”“创立公司”做混淆的情况。

2.家人创业≠学生创业,营业执照等相关佐证材料上的信息需为学生本人。

3.学院经办人(辅导员)签名,并加盖院章,签署年月日。

4.表格在校就业信息网-常用下载。

佐证材料:毕业去向登记表(自主创业)+ 创立企业、个体工商户的工商执照、股权证明或其他证明材料;与孵化机构签订的协议或孵化机构提供的证明材料;网店网址、网店信息截图和收入流水(复印件)

图片
图片
图片


图片


图片

自由职业(14)



1.毕业去向登记表(自由职业)内信息须由学生本人亲笔填写完整并签名,写明职业内容,如:自由撰稿人、互联网营销工作者等。(只能为一个职业)

2.每月收入需达到当地最低工资标准,收入需学生本人签字,可以清楚地分辨出是该学生的收入(不可是一张没有任何信息的转账记录)并附上能证明该流水为此项工作的相关截图证明(如微信聊天记录)。

3.学院经办人(辅导员)签名,并加盖院章,签署年月日。

4.表格在校就业信息网-常用下载。

佐证材料:毕业去向登记表(自由职业)+ 离校(6月30日)后连续1—3个月的收入工作流水及证明收入流水的工作截图(复印件)

图片
图片
图片


图片
图片


图片

专升本(12)



升学类必须是普通高等教育统一招生的, 学信网可以查到信息;自考属于成人教育学历,不属于统招。

佐证材料:录取通知书

图片


图片


图片

考研(02)


佐证材料:录取通知书

图片


图片


图片

考双(03)


佐证材料:录取通知书

图片


图片


图片

出国、出境留学(04)



语言学校不计入“出国、出境留学(04)”升学率,归为“申请不就业(07)-不就业拟升学”内。

佐证材料:录取通知书

图片

语言学校录取通知书:

图片

友情链接